买房的过程,其实就是不断对比的过程,心仪的楼盘,我们要不断对比他们的区域配套、小区环境、产品户型、销售价格等,但随着南宁楼市的不断发展,购房者所要对比的指标也要随之变化,2018买房,要比什么呢?
“毛改精”之后,买房要比装修
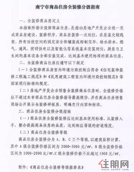
近两年,是南宁楼市快速发展和快速变化的两年,2016年10月,相关部门限制了毛坯价格涨幅,毛坯房价被限定,随后,楼市中的毛坯项目,纷纷进行“产品升级”,毛坯房“摇身一变”成装修房,到如今毛坯房几乎已经“绝迹”。“毛改精”确实能提高购房者的居住舒适度,一步到位的装修房让购房者真正能享受到拎包入住的方便快捷感。但相对于毛坯房,装修房所交付的内容更多,也更容易出现问题,因此,购买装修房要比买毛坯房花更多的精力对比装修状。到2017年中,即便《南宁市商品住房全装修分级指南》出台,明确制定A、B、C三个装修等级标准,但由于装修细则划分并不明确,尚存较大的操作空间,因此,购房过程中,就不得不进行装修交付标准的仔细对比。

(示意图,图片来源于网络)
精工美宅,就应不惧对比
选房子是一门学问,买装修房更是一门学问,一方面,要对比装修标准,否则买了房,发现隔壁楼盘相同的装修费用却获得更多的配置或更为高档的装修,白花花的银子已经花出去,则难免心存遗憾;另一方面,要对比装修质量,若出现装修质量问题,则费时费力**,装修质量不过关入住后地板起翘、墙面脱落等,则劳心劳累维修带来诸多麻烦,因此,只有经得起对比和推敲的装修房才是值得选择的好房子。碧桂园·星荟,南宁城心精工美宅,以国际**的SSGF施工体系匠心铸造,该技术使得房子墙面更平整,避免墙面空鼓、开裂或渗水,SSGF施工体系的精工质量为高品质的装修质量做前提,以千亿房企碧桂园集团专业的装修团队做后盾,层层把关保障装修质量;在装修标准上,采用政府A级装修标准,使用高档木材、瓷砖、乳胶漆等,打造高品质的居住环境,配置全房间木地板、全屋空调及厨房三件套,更多的配置、更高的品质,城心装修好房不惧对比。

(示意图,图片来源于网络)
城心好房,置业佳选
装修房遍地开花的南宁楼市,在减少自行装修费时费力费钱和提高购房者的居住舒适度的同时,也给购房者增加了一定的购房风险,毕竟近两年大批量装修房尚未集中交付,“毛改精”之后的装修质量仍待考究,因此,这便要求选房之初便要将装修质量和交付标准进行仔细对比。碧桂园·星荟,千亿房企碧桂园集团布局南宁城心标杆项目,以SSGF施工体系为前提,专业装修团队和丰富的装修经验做支撑,匠心铸造城心装修好房,政府A级装修标准配置全房间木地板、全屋空调、厨房三件套,无论装修质量与装修标准,碧桂园城心好房,是您置业***。碧桂园·星荟城心约89—122㎡精智美宅,诚意登记全城持续中,首付一成即住青秀万达旁,恭迎莅临品鉴!

(碧桂园·星荟项目效果图)
碧桂园·星荟
城央心·地铁口旁·精智美宅
展厅地址:南宁市·长堽路三里一巷20号·碧桂园星荟展厅
碧桂园集团89-122㎡(建面)匠心力作,南宁市青秀万达旁,首付一成即住地铁3号线东沟岭站旁,带装修智慧洋房与大家诚心相邀,城央心·地铁旁·精智美宅【碧桂园·星荟】启幕南宁城市新时代,诚意登记持续进行中,期待您的光临!






































购房群已有456位群友在热聊,申请入群